Incident Summary
On 22 March 2026, the Revolv protocol was exploited, resulting in a loss of ~$26.8M due to a compromise of the project's cloud infrastructure which gave access to Resolv’s AWS Key Management Service (KMS).
Resolv uses a hybrid system where users deposit collateral (like USDC) and an off-chain service verifies the deposit before authorizing the minting of USR. The attacker made small legitimate deposits (approx. 200,000 in USDC). They then used a compromised 'SERVICE ROLE' to call the completeSwap() function, manually inflating the output of USR, gaining 80M USR over two transactions.
The over-minting caused a crash of the USR price from 0.03, which led to other platforms pausing their pools like Lista DAO or Re7 Labs.
Background
To keep their keys secure, Resolv implemented Amazon's KMS (Key Management Service), a cloud-based system for managing cryptographic keys at scale.
Why use KMS for crypto keys:
- Security at scale - If you manage wallets for thousands of users (like Coinbase, Binance), you can't use hardware wallets for each one. KMS gives HSM-level security programmatically.
- Access control - Only specific services/people can request signatures. You can enforce multi-approval workflows using IAM policies.
- Compliance & audit - Every time a private key is used to sign a transaction, it's logged. Critical for regulated crypto businesses.
- Disaster recovery - Keys are backed up automatically across AWS regions. Lose your Ledger? Your crypto is gone. KMS keys can be recovered.
- Automation - Your application can sign transactions automatically (for withdrawals, rebalancing, smart contract interactions) without manual hardware wallet approvals.
Within KMS was Resolv’s signing key which gave the attacker access to the ‘SERVICE ROLE’ that enabled the attacker to:
- Sign any minting amount they wanted, as the contract enforced a minimum USR output but had no maximum output.
- Create signatures that the smart contract would accept as legitimate.
- Mint 80 million USR tokens against deposits of only 200,000 by using the compromised access to call completeSwap().
Attack Flow
Addresses:
Exploiter:
- 0x04A288a7789DD6Ade935361a4fB1Ec5db513caEd
- 0x8ED8cF0C1c531C1b20848E78f1CB32fa5B99b81C
- 0x6Db6006c38468CDc0fD7d1c251018b1B696232Ed
- 0xb945eC1be1f42777F3AA7D683562800B4CDD3890
- 0x9FeeEAEc113E6d2DCD5ac997d5358eee41836e5f
Victim:
- USR Counter contract: 0xa27a69Ae180e202fDe5D38189a3F24Fe24E55861
- ‘SERVICE_ROLE’ EOA: 0x15CAd41e6BdCaDc7121ce65080489C92CF6de398
Step by Step Event Flow:
Mar-22-2026 01:50:59 - Txn
- First the attacker created a swap request on Resolv: USR Counter with 100K USDC.

02:21:35 - Txn
2. From the compromised ‘SERVICE ROLE’, call Resolv USR Counter’s completeSwap() function to resolve the request (id=30) and mint 50M Resolv USD, minus 50K fee, to the exploit address.
3. The above tactic was successfully executed again ~ 2 hours later (create request, resolve request) to mint an additional 30M Resolv USD.

Vulnerability
The root cause of this incident has been confirmed as a compromise of Resolv’s AWS Key Management Service (KMS) where the attacker gained access to a private key for wallet 0x15CAd41e6BdCaDc7121ce65080489C92CF6de398. This wallet had previously been assigned the ‘SERVICE ROLE’’ which was granted on Dec-26-2024 (txn).

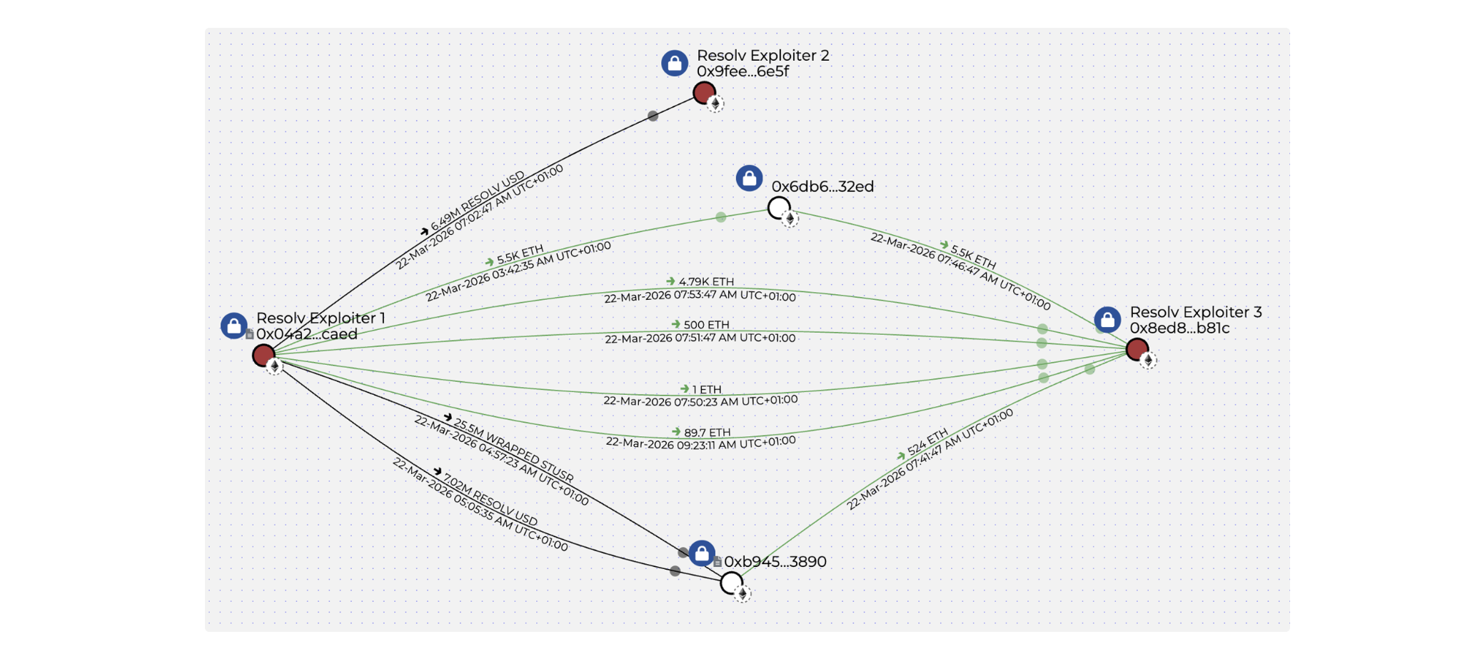
Fund Flow
0x04A288a7789DD6Ade935361a4fB1Ec5db513caEd
- Received 80M USR from the exploit.

As of 24 March:
0x04A288a7789DD6Ade935361a4fB1Ec5db513caEd
- Holds 20,420,750.43 wstUSR ($1,263,554.35).
0x8ed8cf0c1c531c1b20848e78f1cb32fa5b99b81c
- Holds 11,408.85 ETH ($24,783,759.96)
0x9FeeEAEc113E6d2DCD5ac997d5358eee41836e5f
- Holds 12,000,000 wstUSR (56,465.26).
To keep up to date on the latest incident alerts and statistics, follow @certikalert on X, or read our latest analysis on certik.com.





